Hall Effect Sensor Schematic Symbol

An analogue hall effect sensor circuit is shown in figure 3 which gives the analogue output voltage which are proportional to exposed magnetic field.
Hall effect sensor schematic symbol. The a1233 provides various output signals that indicate speed and direction of target rotation. Hall effect sensor ic dn6848 from panasonic is the heart of the circuit. Forms a hall effect sensor. In the threshold sensor at each magnetic flux density.
Hall effect sensor principles. Consider the diagram below. Frequently a hall sensor is combined with threshold detection so that it acts as and is called a. Hall effect sensors are used for proximity sensing positioning speed detection and current sensing applications.
The dn6848 has a built in hall effect sensor schmitt trigger circuit power supply regulator and temperature compensation circuits integrated to a single chip. The hall elements are both photolithographically aligned to better. The output signal from a hall effect sensor is the function of magnetic field density around the device. The a1233 is a dual channel hall effect sensor ic ideal for use in speed and direction sensing applications incorporating encoder ring magnet targets.
Its output voltage is directly proportional to the magnetic field strength through it. Hall effect sensor circuit. In the linear sensor the output voltage is linearly related to magnetic flux density. A hall effect sensor is a device that is used to measure the magnitude of a magnetic field.
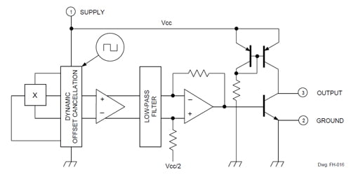
Figure 3 analogue hall effect sensor circuit in this circuit differential amplifier provides the fixed off set or biased voltages so that when there is no any magnetic field then these voltages are appeared across the output terminals of this. Although the hall effect sensor is a magnetic field sensor it can be used as the principle component in many other types of sensing devices current temperature. Based on the relation between hall voltage and magnetic flux density hall effect sensors are of two types.